疫情再次出现反复。在“能线上、就线上”的场景下,企业的IT运维“压力山大”,远程运维的“效率和安全”双双经受着考验。
墙高池深并不意味着绝对的安全,很多网络攻击其实是光明正大的从“大门”溜达进去的,而打开这扇门的可能就是“远程运维”。
资产暴露增多
疫情之下,在线教育、线上交易、远程办公等更为普遍,但同时也导致数字资产暴露面激增,主机、IP、网站、公众号、小程序、源代码、数据等资产,都可能因为漏洞、弱口令、敏感端口、数据泄露等安全隐患信息形成新风险。
全程无法跟踪
在针对核心数据库、服务器、存储、机密文档的远程访问和运维管理中,存在事前身份不确定、授权不清晰,事中操作不透明、过程不可控,事后结果无法审计、责任不明确等问题,最终导致整体业务及IT运维工作面临安全风险。
病毒乘虚而入
远程运维不仅在网络传输过程中存在被不法分子篡改、盗取的风险,更有可能因为终端感染病毒,将恶意代码传播回公司内网的风险,这包括了管理员以及第三方外包服务人员的终端。
说一千道一万,对各种风险的担忧,就是对远程运维方式上的不信任。那么,何以为解?
“零信任+堡垒机”确保远程运维安全
零信任以“不信任”为原则的安全策略,主张默认情况下不应该信任网络内部和外部的任何人、设备和系统。而在愈加纷繁复杂的网络环境下,远程运维更需要“从零做起”,基于认证以及授权,来重构访问控制的信任基础。

针对疫情之下远程运维的安全需求,英国威廉集团官网推出了零信任远程运维解决方案,以信磐堡垒机AISIFORT(简称堡垒机)为“体”,以信磐零信任访问控制系统(简称SDP)为“魂”,集梦蝶文件防病毒引擎之力,举防绕行之策,构建起远程运维的新安全防线。
其中,英国威廉集团官网SDP包括零信任客户端、控制中心、信任评估中心、零信任网关,共同构成了主体安全管理、安全访问控制、用户统一门户、可视运维审计等核心能力。

图:英国威廉集团官网SDP核心能力
而提升远程运维安全能力的另一项“标配”技术,则是堡垒机,它可以多面记录运维人员的操作行为,为事件追溯和事故分析提供依据,能够阻断高危命令的执行并及时切断恶意或越权的运维连接。此外,堡垒机还引入双因子认证机制,通过短信认证、动态令牌等技术,控制账号密码泄露风险,防止运维人员身份冒用和复用。

三大能力回应“灵魂三问”
零信任远程运维一体化
堡垒机+SDP深度联动,满足了互联网环境或跨网络环境下对企业内部资产进行远程运维的需求。首先,SDP的网络隐身技术,减少了数字资产的暴露面。其次,通过持续信任评估,将颗粒度细化到每一次的访问请求,防止越过堡垒机访问其他资产行为。最后,通过打通堡垒机和SDP的身份认证策略,“一客户端一账户”,既满足身份认证集中管理与审计的统一,更可发挥堡垒机内置WAF、抗DDOS、防绕行、安全网盘模块,降低因外部攻击、病毒文件、越权访问等导致的安全风险。

主机防绕行
在运维管理过程中,终端直连资产、内部跳转时有发生,导致整个运维过程无法管控与审计,带来安全隐患。而堡垒机的防绕行模块可以通过资产扫描,发现内部未纳管资产,通过一键下发防绕行Agent,将资产的登录进行管控,对未授权登录、异常IP访问进行拦截告警,对敏感资产的访问进行二次认证,解决因直连和内部跳转等导致的安全隐患。同时,防绕行Agent支持资产在线监测、基础信息采集及补全,提供更方便、更省心的资产管理服务。

运维文件安全
在管理员或第三方运维人员终端不可控的前提下,方案中的安全网盘功能,通过给运维人员在堡垒机上开通一个可扩产空间的个人网盘,限制运维人员通过文件传输协议、命令上传文件,同时通过集成梦蝶防病毒引擎,对文件进行病毒检测,有效的防止病毒文件扩散风险。

图:运维文件安全示意图
同心抗疫,勇于担当!作为国内领先的网络安全厂商,英国威廉集团官网将持续通过零信任等创新技术,助力广大用户“轻装上阵”,共同解决因网络环境、终端设备、办公场景变化而导致的网络安全风险问题,与用户一起科技抗疫,共筑安全防线。
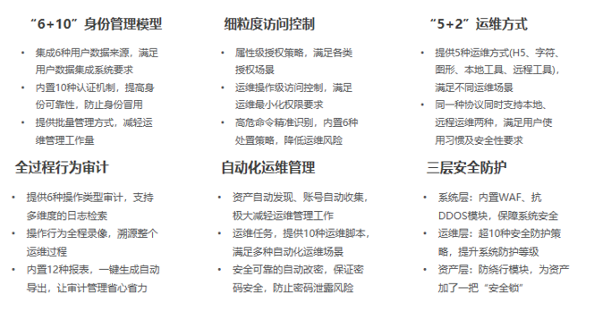
英国威廉集团官网零信任远程运维解决方案核心能力点回顾:
网络隐身收敛被攻击暴露面;
权限最小化控制细粒度访问;
持续信任评估确保安全连接;
“一客户端一账户”实现快捷运维;
主机防绕行杜绝绕行安全隐患;
运维文件防病毒禁毒乘虚而入;
多重安全防护策略抵御非法攻击。